首页观点新闻特写视频

在不同平台获取最新新闻

wechattiktokfacebookyoutubetelegram

登月前记得跟嫦娥姐姐打招呼,别害她OT加班

印度发生一件大悲剧,本来预定这天登陆月球的印度太空船“月船2号”在总理莫迪和一群专家面前失去联络,证实登陆失败。(路透社)
印度发生一件大悲剧,本来预定这天登陆月球的印度太空船“月船2号”在总理莫迪和一群专家面前失去联络,证实登陆失败。(路透社)

嫦娥自古就是月球主人。

前天(9月7日),南亚大国印度发生一件大悲剧,本来预定这天登陆月球的印度太空船“月船2号”在总理莫迪在内的一群专家面前失去联络了,然后证实登陆失败。

 原定于在上周五(7日)降落在月球南极点的月船2号(Chandrayaan-2)。(印度宇航局)
原定于在上周五(7日)降落在月球南极点的月船2号(Chandrayaan-2)。(印度宇航局)

这是印度致力成为美俄中之后第四个登月国家的努力所遭遇的挫折,难免举国都觉得沮丧。

大家都知道印度的科技实力是非常厉害的,在新加坡的印度外来人才几乎都落户科技界,那么这种美国苏联几十年前就做到的事,为什么这个古老民族会在半空出意外呢?

根据目前的报道可能是速度太快,但是新闻里最引起阿佬兴趣的就是总理莫迪在事后安慰印度科学家的话,他说:

“你们做到的已经是不小的成就,人生总是有时起有时落。全国人都为你们骄傲。”

不知道为什么,他的话让阿佬马上想起叶启田的世界名曲《爱拼才会赢》。

失败会不会是因为登月时间不对?

其实,阿佬想(严肃一点)说的是,会出事很可能是登月的时间选得不对。

大家知道现在是农历八月,八月是中秋节的月份,中秋是月球最引人注意的时间,月球的主人是嫦娥,嫦娥这时期是最忙碌的。嫦娥又是中国的,中国三千年来各种诗词歌赋最少有一万首是关于月亮的,可见月球自古以来就是中国的。

 嫦娥自古以来就被认为是月球的主人。(互联网)
嫦娥自古以来就被认为是月球的主人。(互联网)

所以,除了中国人,其他人不是不可以去月球,不过要尊重嫦娥姐姐,避开她最忙碌的时候,不要害她做OT(over time)。

自从人类开始有能力拜访月球,冥冥之中就注定刚刚好会避开这个时间。

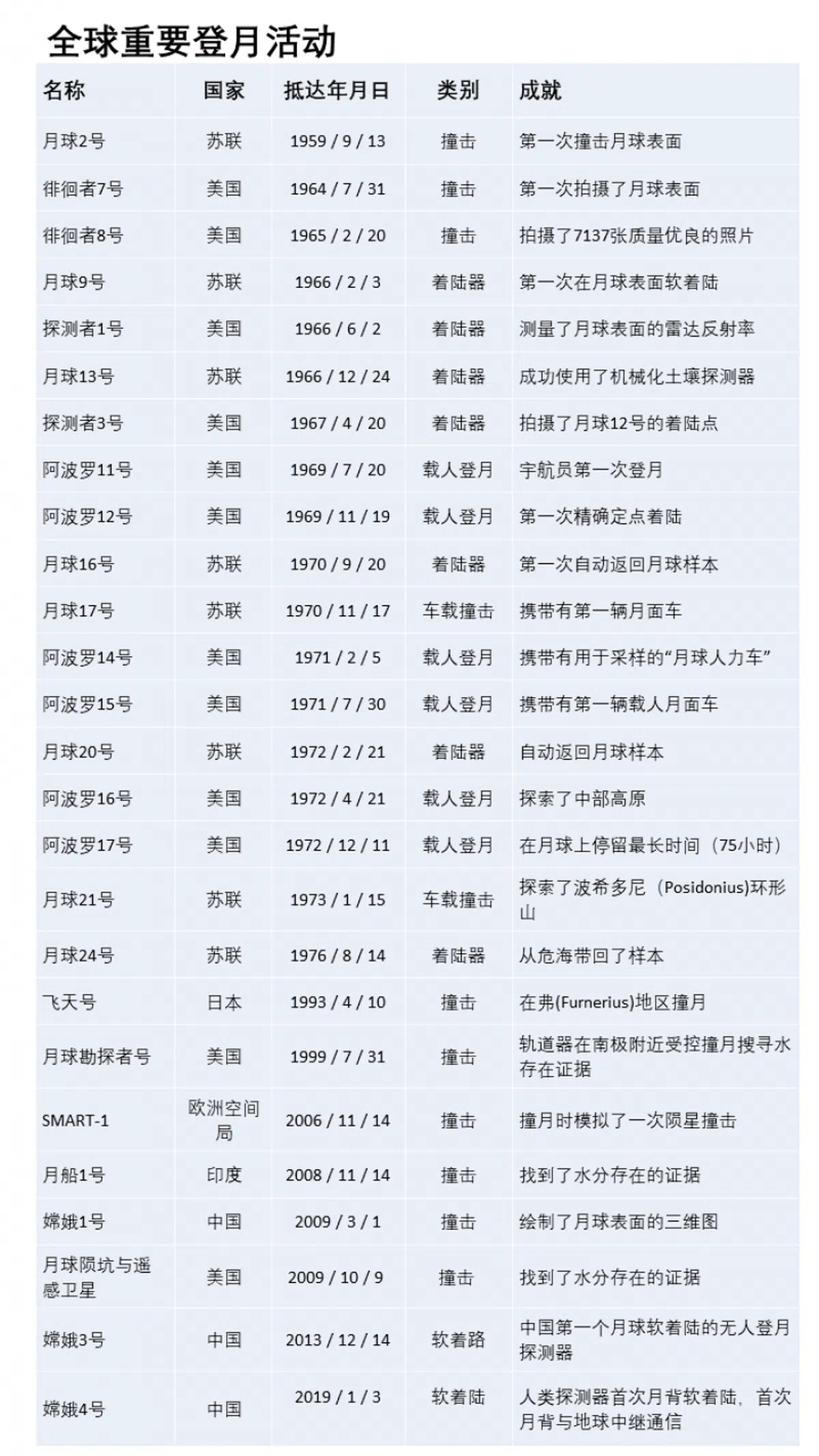
不信你们自己看看下面的记录,那些成功着陆的日期都不是农历八月,唯一成功在农历八月着陆的是1970年9月20日那次,农历八月十一,不过那次的访客是苏联,苏联是中国的老大哥,嫦娥姐姐当然会给面子。

 资料来源:维基百科(红蚂蚁制图)
资料来源:维基百科(红蚂蚁制图)

另外两次:1959年9月13日,也是农历八月十一, 2009年10月9日,农历八月廿一,两次都出现撞击,有点不顺。

不过前一个是苏联老大哥最早到访,嫦娥可能有点不知所措,于是给了一个撞击轻轻表示嗔怒;后一个是美国,已经是登月常客了,嫦娥听到引擎声就知道他们来,玉兔也没有惊吓,所以两次都还是降落成功。就算后来中国自己登月也是避开中秋的,证明阿佬没有嚎肖。

那么原因就很清楚了。印度人(还是以后什么人都好)登月不了解中国文化是不行的。

嫦娥已经做了月球主人那么久,至今没有入籍别的国家,大家就应该继续尊重她每年忙碌过中秋的business hour,唔该下次请早(或请晚点)。

(注:作者意见不代表本网站观点)

请勿错过我们的更新内容与资讯。
加入我们吧!

tiktokfacebookyoutubewechattelegram

想分享你的文章?

请电邮: antseditorial@redants.sg

Red Anthill Ventures Pte. Ltd. 版权所有